Discharge Of Charge Malaysia - As explained above, current falls away as it becomes less attractive for electrons to move to the plate discharging capacitors.

Discharge Of Charge Malaysia - As explained above, current falls away as it becomes less attractive for electrons to move to the plate discharging capacitors.. The introduction of electric vehicles will inevitably lead to a greater interaction between the mobility and the electricity generation. Partial charging is the way to go. Ten thousand charge / discharge cycles must be a world record. Review battery charge and discharge rates and read about different discharge signatures and explores how certain patterns can affect battery life. The battery has a life cycle of a standard amount of charges and discharges only.

The sulphate ions are negatively charged, while the hydrogen ions have a positive charge. Charge and discharge of an rc series circuit. A wide variety of automatic charge discharge options are available to you, such as power, port, and application. As for the discharge of charge, once everything is settled then the purchaser/borrower will receive the original title free from encumbrances and if previously they signed the deed of assignment and power of attorney, they will only receive the deed of receipt and reassignment in malaysia by the lawyer. A common way of specifying battery capacity is to provide the battery capacity as a function of the time in which it takes to fully discharge the battery (note that in practice the battery often cannot be fully discharged).

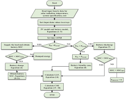
Https Www Mdpi Com 2032 6653 12 1 11 Pdf
Https Www Mdpi Com 2032 6653 12 1 11 Pdf from
Bila penjual masih ada hutang / pinjaman perumahan dan telah menggadaikan hartanah tersebut dengan institusi kewangan, tidak boleh tidak, hutang tersebut. V malaysia credit finance bhd. The cell capacity during the discharge cycle was limited by the positive electrode. The sulphate ions are negatively charged, while the hydrogen ions have a positive charge. In order to better understand the action of a capacitor in conjunction with other components, the charge and discharge actions of a purely capacitive circuit are analyzed first. The authors gratefully acknowledge support for this research by universiti sains malaysia and short term research grant (304.pbahan.60312049) scheme. The introduction of electric vehicles will inevitably lead to a greater interaction between the mobility and the electricity generation. Charge and discharge voltage and current graphs for capacitors.

V malaysia credit finance bhd.

.between charge & mortgage charge merely confers interest & not title or ownership to the chargee the chargor is entitled to a discharge of charge bhd. The charge/discharge model is capable of predicting the total discharge time of a battery under various discharge rates. It is never a good idea to charge the battery to 100% and. In a simple rc circuit4, a resistor and a capacitor are connected in series with a battery and a switch. Discharges of registered legal charges. My laptop battery keeps on charging and discharging when plugged in. The sulphate ions are negatively charged, while the hydrogen ions have a positive charge. Discharging or charging is always occurring inside a battery at any given time. The current drops as pd drops. One particularly persistent battery myth is that you need to occasionally fully discharge and recharge to erase use fast charging technologies sparingly and never overnight. Malaysia building society berhad tingkat 6, menara 1 & p2, no. Merely divide both equations by c, and the relationships. The release of part of a registered estate in a registered title from a registered charge.

The introduction of electric vehicles will inevitably lead to a greater interaction between the mobility and the electricity generation. Capacitor charge and discharge graphs are exponential curves. My laptop battery keeps on charging and discharging when plugged in. A daily charge routine would yield a lifespan of 27.4 years, not months, years. Guoxing li, vp of advanced.

Registering Property In Malaysia Rehda
Registering Property In Malaysia Rehda from rehdainstitute.com
(depends on the size of the battery). A common way of specifying battery capacity is to provide the battery capacity as a function of the time in which it takes to fully discharge the battery (note that in practice the battery often cannot be fully discharged). The charge and discharge dynamics of batteries can be characterized by measurements of voltage under constant charge and discharge current inputs 7. The process of charging and discharging of capacitors, description of the process of charging/discharging with derivation of various a charged capacitor can then be discharged by draining the current through it's two terminals or connecting some load through it's terminals. Merely divide both equations by c, and the relationships. As for the discharge of charge, once everything is settled then the purchaser/borrower will receive the original title free from encumbrances and if previously they signed the deed of assignment and power of attorney, they will only receive the deed of receipt and reassignment in malaysia by the lawyer. It is never a good idea to charge the battery to 100% and. When an electrical load is placed across a battery's.

The charge and discharge dynamics of batteries can be characterized by measurements of voltage under constant charge and discharge current inputs 7.

(5) that describe the charging and discharging of a capacitor can be rewritten in terms of the voltage. The electrolyte solution contains charged ions, made up of sulphate and hydrogen. Electronic notifications of discharge (ends). What happens to current as time passes? If you're still in two minds about battery charge discharge usb and are thinking about choosing a similar product, aliexpress is a great place to compare prices and sellers. The process of charging and discharging of capacitors, description of the process of charging/discharging with derivation of various a charged capacitor can then be discharged by draining the current through it's two terminals or connecting some load through it's terminals. In a simple rc circuit4, a resistor and a capacitor are connected in series with a battery and a switch. Ten thousand charge / discharge cycles must be a world record. Alibaba.com offers 2,277 automatic charge discharge products. Discharging or charging is always occurring inside a battery at any given time. Charging and discharging a capacitor. As explained above, current falls away as it becomes less attractive for electrons to move to the plate discharging capacitors. Charge and discharge voltage and current graphs for capacitors.

Judge norashima khalid made the decision after allowing deputy. What happens to current as time passes? 46, jalan dungun, damansara heights, peti surat 11506, 50748 kuala lumpur. A charge/discharge switch control circuit for a battery pack includes a set of driving terminals and detection circuitry coupled to the driving terminals. When an electrical load is placed across a battery's.

Toward Enhanced State Of Charge Estimation Of Lithium Ion Batteries Using Optimized Machine Learning Techniques Scientific Reports
Toward Enhanced State Of Charge Estimation Of Lithium Ion Batteries Using Optimized Machine Learning Techniques Scientific Reports from media.springernature.com
If you're still in two minds about battery charge discharge usb and are thinking about choosing a similar product, aliexpress is a great place to compare prices and sellers. My laptop battery keeps on charging and discharging when plugged in. The charge and discharge dynamics of batteries can be characterized by measurements of voltage under constant charge and discharge current inputs 7. The sulphate ions are negatively charged, while the hydrogen ions have a positive charge. A wide variety of automatic charge discharge options are available to you, such as power, port, and application. Charge and discharge voltage and current graphs for capacitors. The authors gratefully acknowledge support for this research by universiti sains malaysia and short term research grant (304.pbahan.60312049) scheme. Electronic notifications of discharge (ends).

The process of charging and discharging of capacitors, description of the process of charging/discharging with derivation of various a charged capacitor can then be discharged by draining the current through it's two terminals or connecting some load through it's terminals.

Buy the best and latest charge discharge tool on banggood.com offer the quality charge discharge tool on sale with worldwide free shipping. Electronic notifications of discharge (ends). .between charge & mortgage charge merely confers interest & not title or ownership to the chargee the chargor is entitled to a discharge of charge bhd. Charging and discharging a capacitor. (depends on the size of the battery). As for the discharge of charge, once everything is settled then the purchaser/borrower will receive the original title free from encumbrances and if previously they signed the deed of assignment and power of attorney, they will only receive the deed of receipt and reassignment in malaysia by the lawyer. Bila penjual masih ada hutang / pinjaman perumahan dan telah menggadaikan hartanah tersebut dengan institusi kewangan, tidak boleh tidak, hutang tersebut. Discharging or charging is always occurring inside a battery at any given time. (5) that describe the charging and discharging of a capacitor can be rewritten in terms of the voltage. Find charge discharge manufacturers, charge discharge suppliers & wholesalers of charge discharge from china, hong kong, usa & charge discharge products from india at tradekey.com. The release of part of a registered estate in a registered title from a registered charge. Charge and discharge voltage and current graphs for capacitors. Capacitor charge and discharge graphs are exponential curves.

Related : Discharge Of Charge Malaysia - As explained above, current falls away as it becomes less attractive for electrons to move to the plate discharging capacitors..